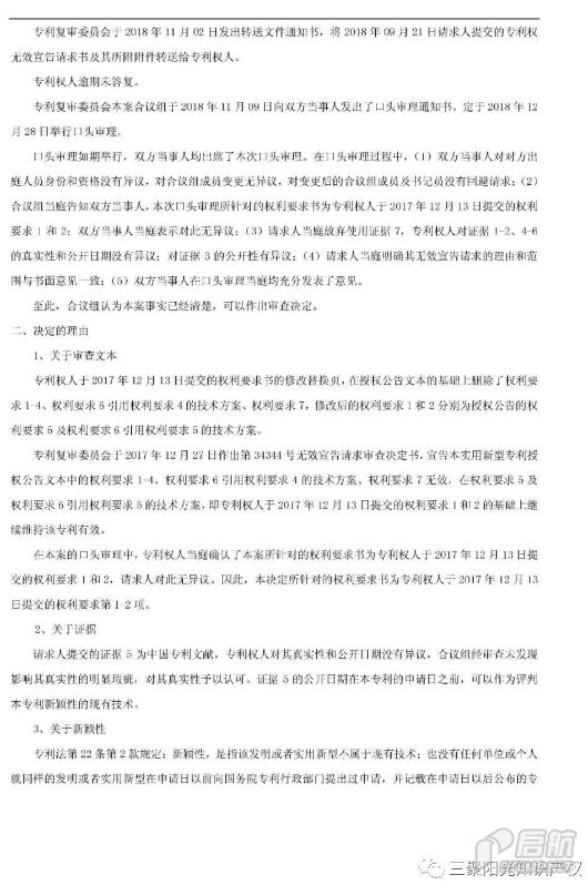
返回超市 您好,欢迎来到苏州市科技服务平台!
价值一千万的无效~~三聚助格力绝地反击
0
2019-02-01

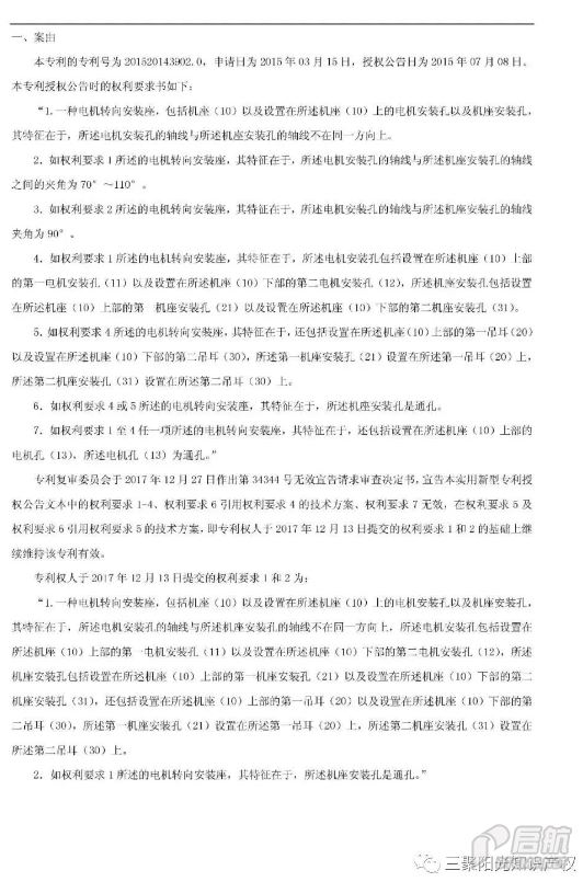
2017年,因为一项实用新型专利“电机转向安装座”,让格力和奥克斯两位空调巨头PK起来,最终,宁波中院对该案作出了一审判决,认为格力公司制造、销售的型号为KFR-35GW/(35573)FNAa-A1的“格力·画时代”空调侵犯了奥克斯名称为“电机转向安装座”,专利号为ZL201520143902.0的实用新型专利权,并且给奥克斯造成巨大经济损失,判决格力公司立即停止制造、销售、许诺销售侵权产品,并销毁库存侵权产品,并赔偿奥克斯经济损失1000万元。

“格力·画时代”空调是格力公司在2015年9月起推出的号称全球首台超薄空调,定位高端,模具投入超千万,在格力官网上的售价两万多块,是名符其实的高价机。一审被判侵权,这会让格力在高端空调领域的布局也被迫出重大调整,后果很严重。判决一出,格力很生气。

你告我侵权,我提你无效,在专利圈里这似乎已成为必选项目。格力绝地反击,委托知名律所代理涉及该涉案实用新型专利的无效宣告请求。结果是——居然没无效掉。OMG,这是一件什么实用新型专利?

在这里,简单介绍一下实用新型专利。

实用新型是我国专利制度的三种保护形式之一,由于其具有申请简便、审查周期短、创造性要求低的特点,受到了众多发明人的青睐。该案的一审判决,正好充分说明了即使是“小发明”也能给一个企业发展带来实实在在的利益以及明确确实实的保护。1000万赔偿额可谓“小专利扭转大乾坤”。表明无论在技术含量,抑或是经济价值方面,实用新型专利均有可能蕴含着超乎我们想象的巨大价值。

但是,真的就揪不着这件实用新型专利的“小辫子”吗?这着实让格力感觉心碎&流泪。

在第一次无效没有成功后,格力选择了由北京三聚阳光知识产权代理有限公司担纲,继续就该件实用新型专利再次提起了无效宣告请求。

我国《专利法》规定,实用新型只要相对于现有技术应具有“实质性特点和进步”即可具备创造性,这种创造性高度要求比发明专利低,反倒使得在与现有技术的区别技术特征相同的情况下,实用新型专利因为创造性被无效的难度比发明专利相对更大。

但是,请注意这里!由于新颖性证据很难找,通过新颖性问题来无效难度比较大。因为,稍有不同就可以轻易地回避掉新颖性问题,从而被对方反驳。绝大多数人认为,新颖性问题——他就不是个事儿,不可能出问题。就目前来看,在专利复审委的无效决定中,95%以上的无效理由集中在创造性问题,以及专利法26条3款、4款所指出的说书不清楚、权利要求书没有以说明书为依据,专利保护范围不清楚等问题。所以,以新颖性问题来无效一件专利是相当相当相当困难的。

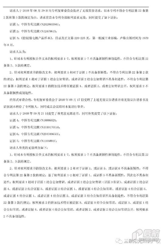
有困难要上,没有困难创造困难也要上。三聚阳光经过对证据缜密的检索与选取后发现,其实原来该实用新型专利的新颖性本身就恰恰存在问题。终于等到你,三聚没放弃。三聚阳光另辟蹊径,我们不搞你的创造性,我们从你的新颖性下手。

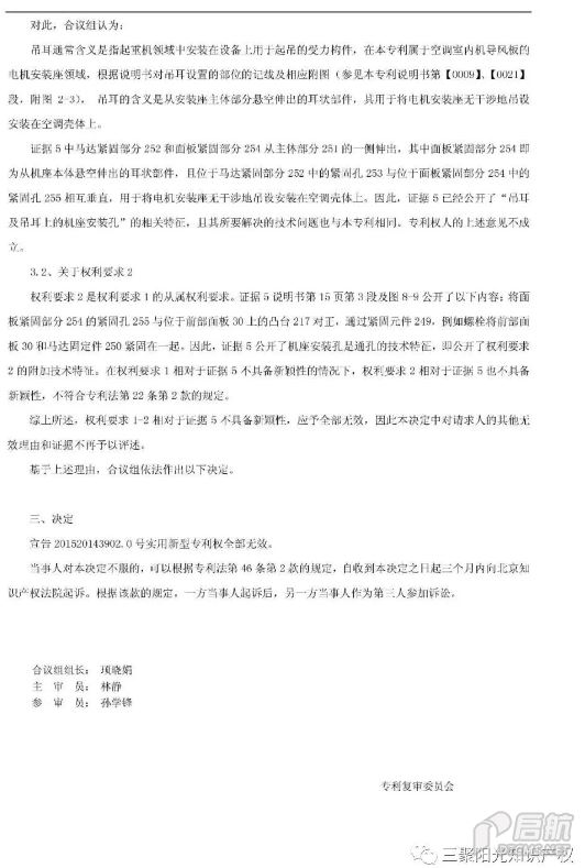
近日专利复审委员会作出无效宣告请求审查决定,宣告该项实用新型专利专利权全部无效。

格力电器一直以来高度重视知识产权工作。截至目前,格力已累计申请专利49013项,其中发明专利22715项,拥有24项“国际领先”技术,获得国家科技进步奖2项、国家技术发明奖1项。格力电器的研发投入不设上限,为其创新发展提供了持续不竭的动力。正如董事长董明珠在第二十届中国专利奖颁奖大会上的讲话中所言“锻造自主创新的实力,完善知识产权的管理,“两条腿”同时发力,助推格力电器走上了知识产权之巅,也让格力电器在中国制造的宽广道路上越走越远”。